开云kaiyun登录入口

Maxx - The Modern HTML template
  • 主站首页
  • 首页
  • 部门简介
    • 部门简介
    • 联系我们
  • 新闻动态
  • 通知公告
  • 外籍教师
    • 外教招聘
    • 外教简介
    • 外教风采
  • 留学外院
    • 国际生招生
    • 专业设置
    • 师资队伍
    • 国际生风采
  • 国际合作项目
  • 海外留学
  • 下载专区

通知公告

当前位置: 首页 > 通知公告 > 正文

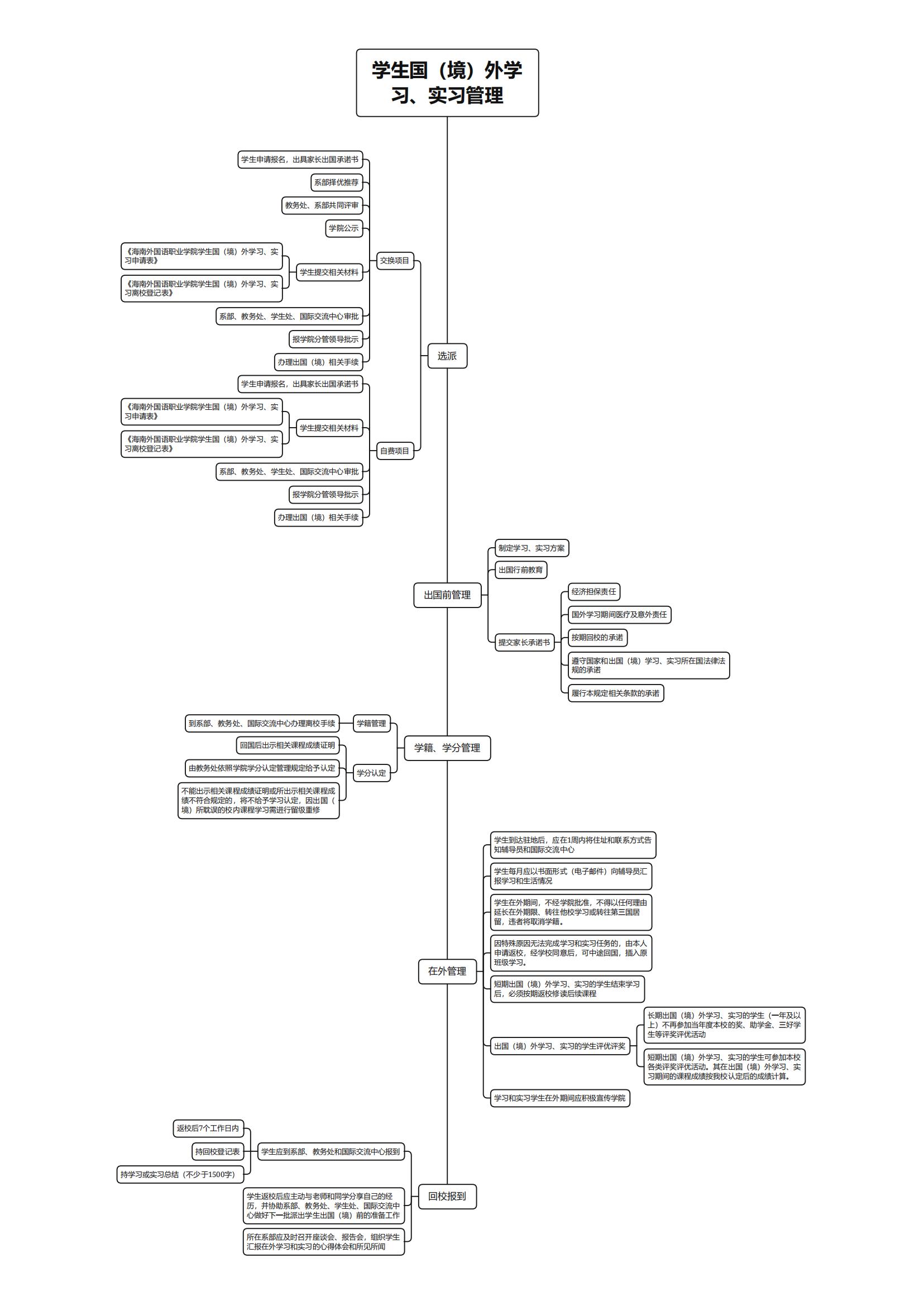
学生国(境)外学习、实习管理流程

作者:   来源:      发布日期:2021-12-09   浏览:次

学生国(境)外学习、实习管理流程




上一篇:留学生报名及签证办理手续流程

下一篇:外籍教师入境后(入校后)手续办理流程

学院地址:海南省文昌市教育路178号

电话:63297771 邮箱:internationaloffice@hncfs.edu.cn 传真:0898-63297771

开云kaiyun登录入口国际合作与交流处(汉语国际推广中心)版权所有