学院新闻
学院新闻
当前位置: 首页 >> 学院新闻 >> 正文
【转】教育部@2023届高校毕业生,请查收这份就业政策礼包 | 千方百计促就业
发布时间:2023-06-15 发布者: 浏览次数:

  教育部@2023届高校毕业生,请查收这份就业政策礼包 | 千方百计促就业

  为贯彻落实党中央、国务院关于高校毕业生就业创业工作的决策部署,教育部高校学生司会同相关部门编印了《高校毕业生等青年就业创业政策汇编》,帮助广大高校毕业生和用人单位知晓政策、享受政策,更好助力高校毕业生就业创业。和小编一起看——































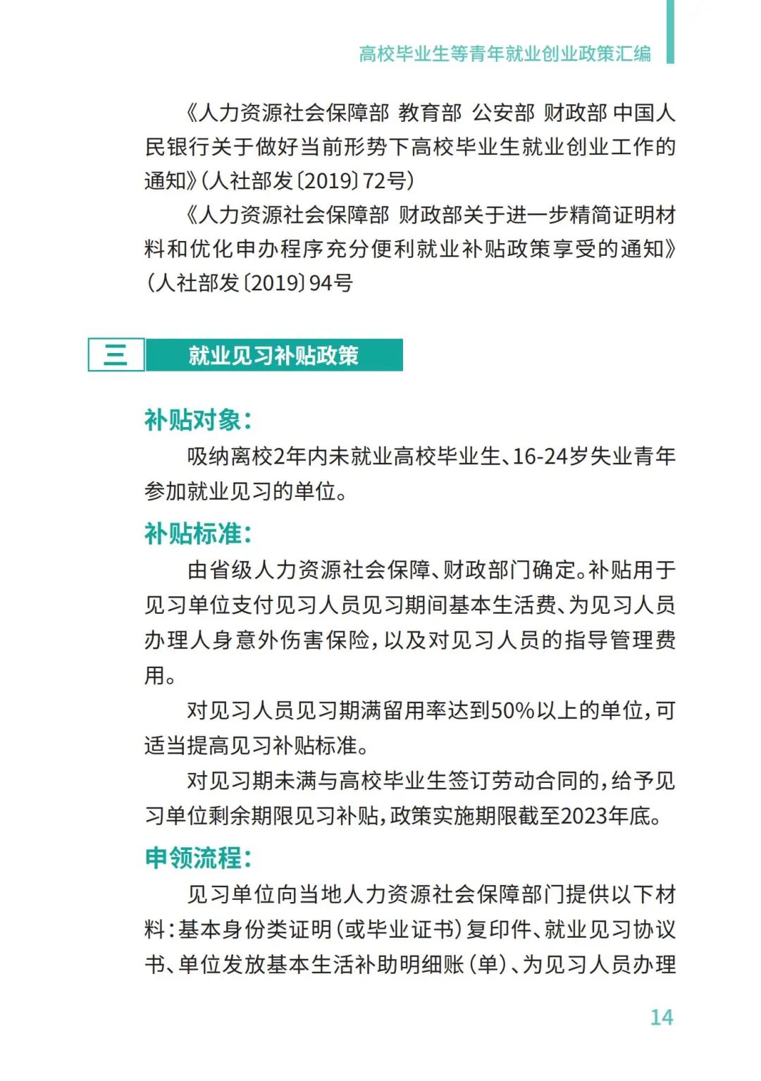
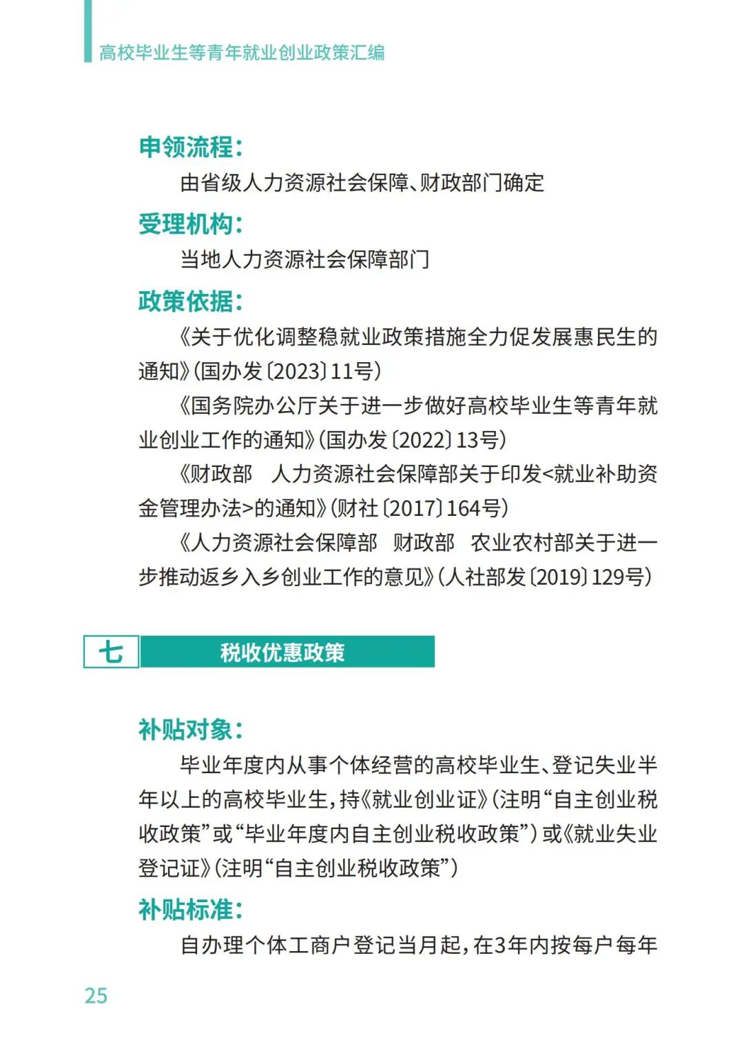
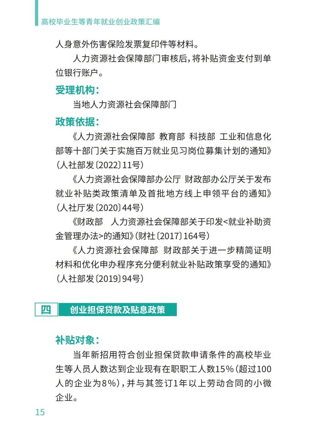
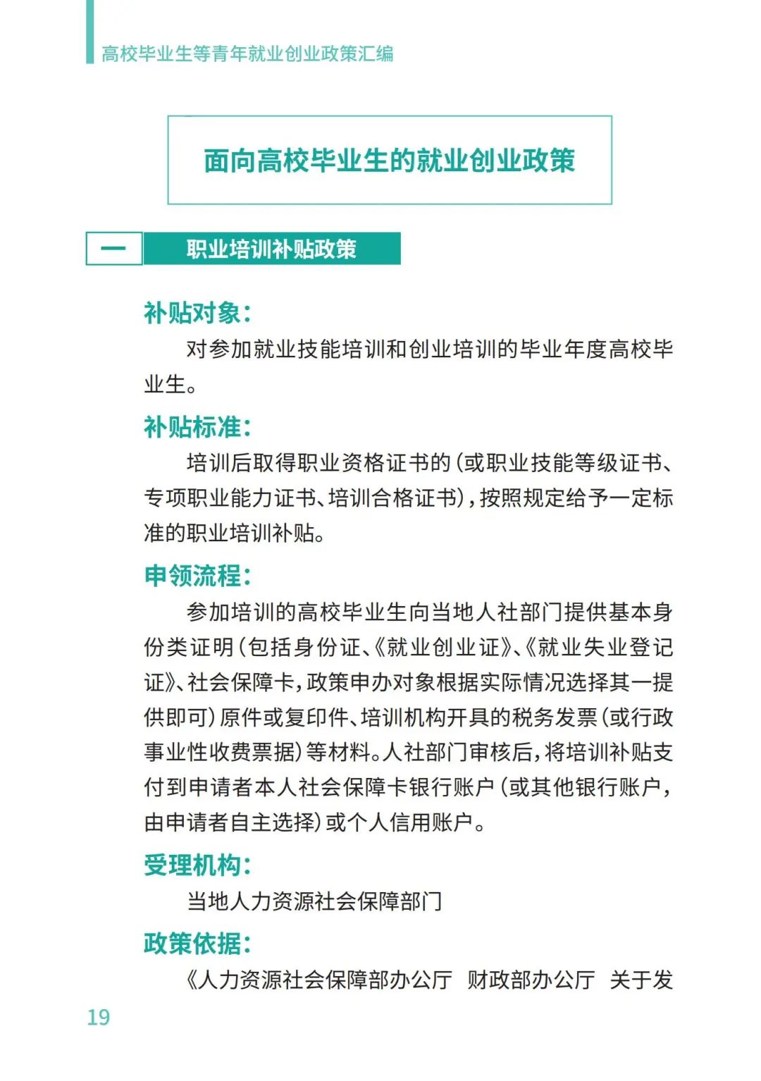
  《汇编》系统梳理了国家有关部门出台的促进高校毕业生就业创业现行政策,聚焦高校毕业生求职就业需求,分为企业就业、基层就业、自主创业、能力提升、应征入伍、就业见习、就业服务、就业手续、权益维护等九方面内容。为便于高校毕业生和企业快速查阅相关政策,《汇编》还归纳整理了就业有关政策清单,包括6项面向企业(单位)吸纳高校毕业生就业的补贴、税收优惠等政策,以及9项面向高校毕业生的补贴、资助等政策。

  近期,教育部已部署各地教育行政部门、各高校、全国高校毕业生就业创业指导委员会面向企业、园区、高校、社区等,集中开展就业政策宣传活动。后续还将在教育部官方网站、国家大学生就业服务平台及有关招聘机构网站,陆续推出各地促进高校毕业生就业的政策摘录汇编,帮助广大毕业生和用人单位了解政策用足用好政策。

版权所有:开云kaiyun登录入口 西方语言学院  Copyright ( C ) 2010 Hainan College Of Foreign Studies